永利集团
您现在的位置:
首页
>
政策规则
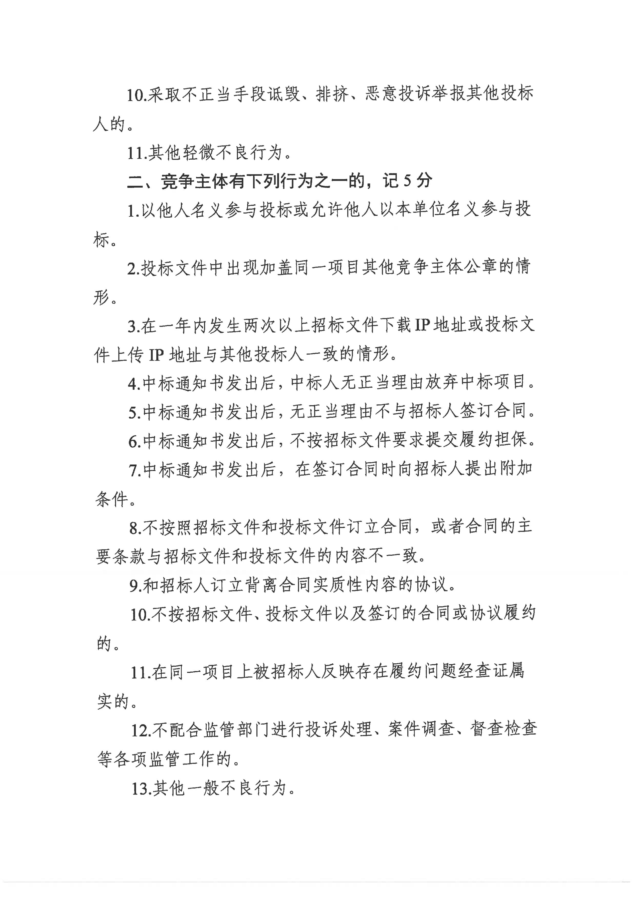
关于印发《马鞍山市公共资源交易市场竞争主体不良行为治理步伐》的通知
宣布时间:2024-08-30
浏览:
次
打印
分享
网站地图